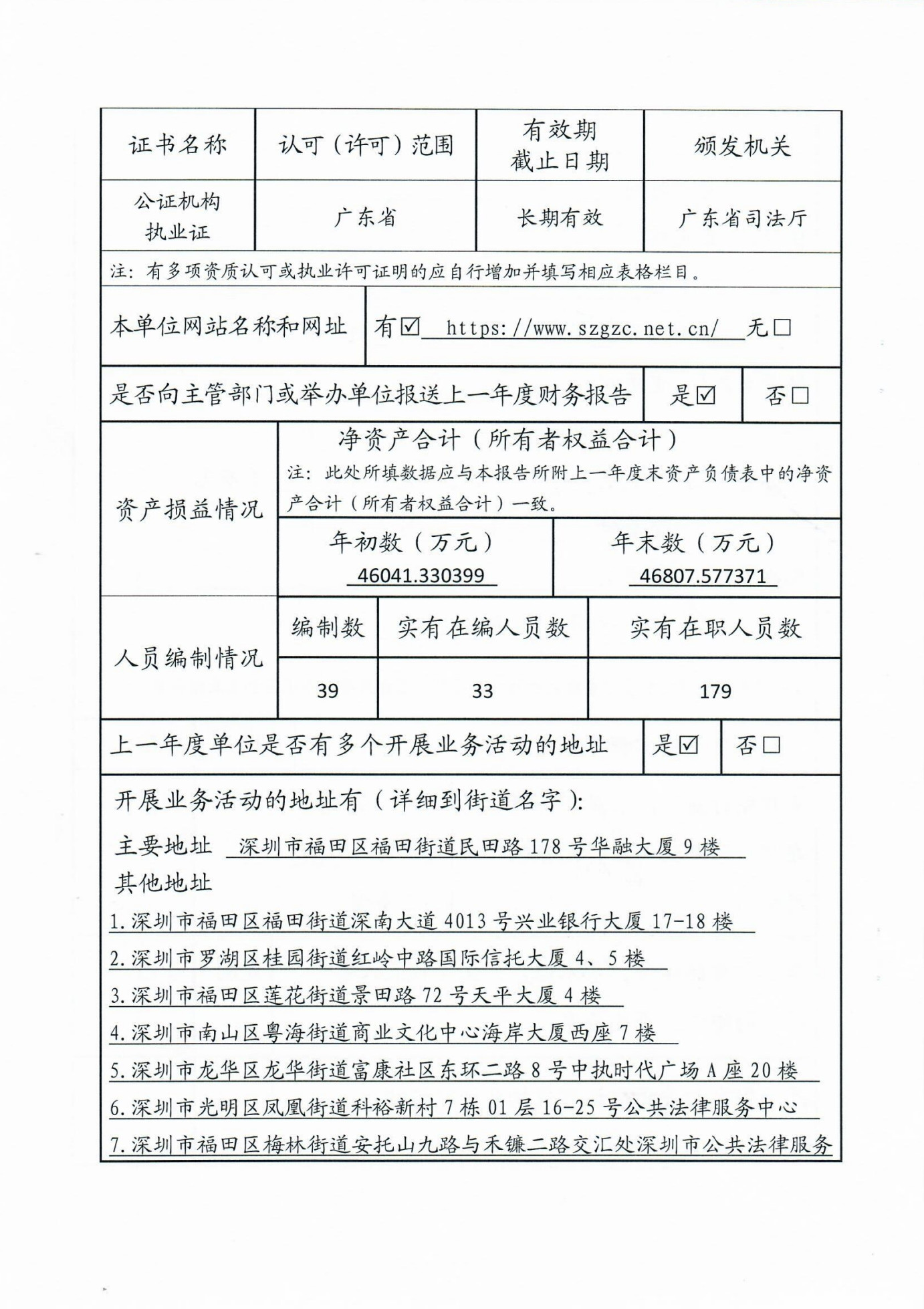
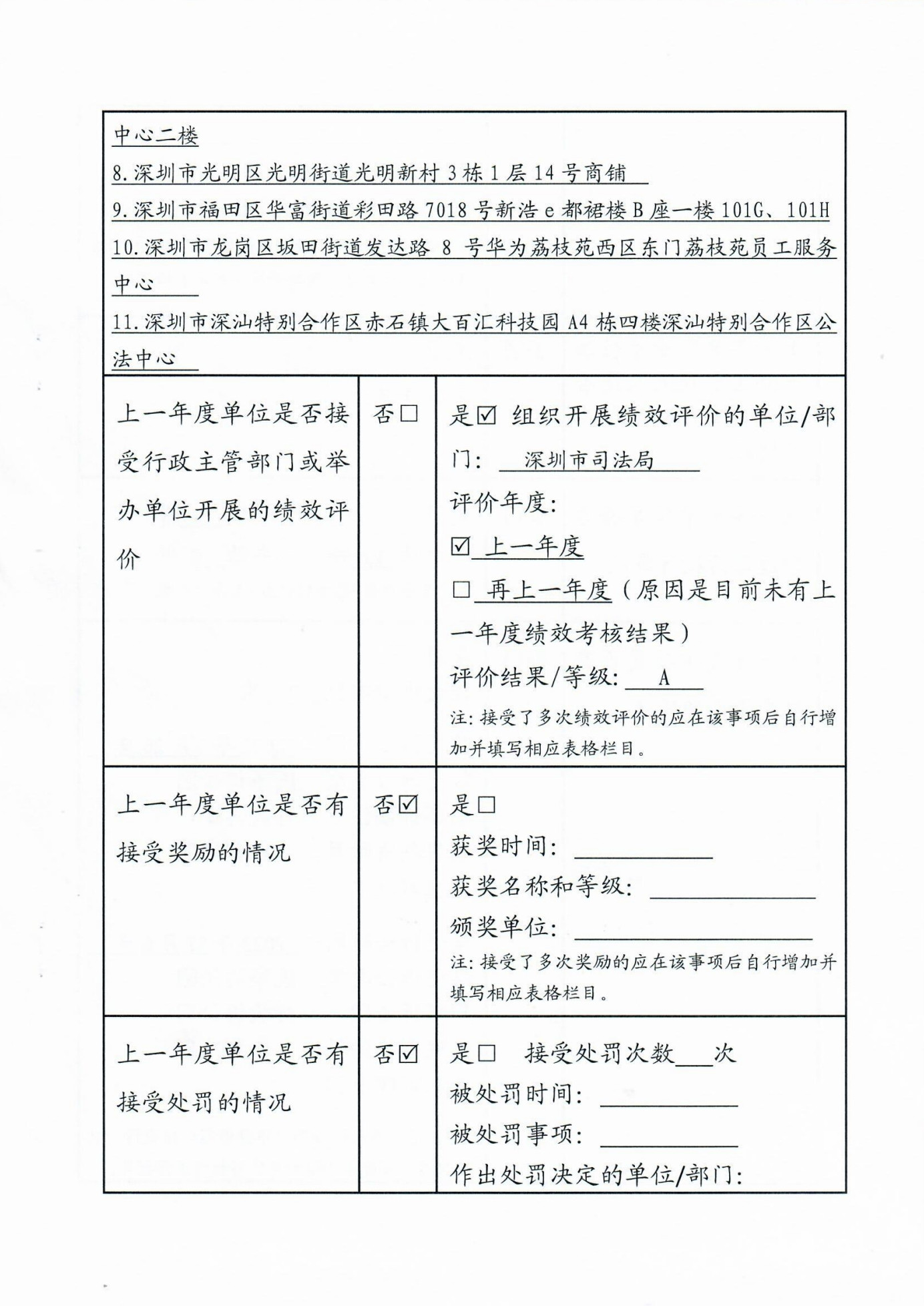
年度信息公开报告

事业单位法人年度报告书(2023年度) 来源:深圳市深圳公证处 发布日期:2024-03-29